Relay Fidget / ASMR Toy
Relays make delightful clicky noises. One day at Surplus Gizmos, I got the idea to make a simple relay fidget / ASMR toy. All it would do is click a relay on and off, for no reason or purpose except to make clicky noises.
Circuit Design
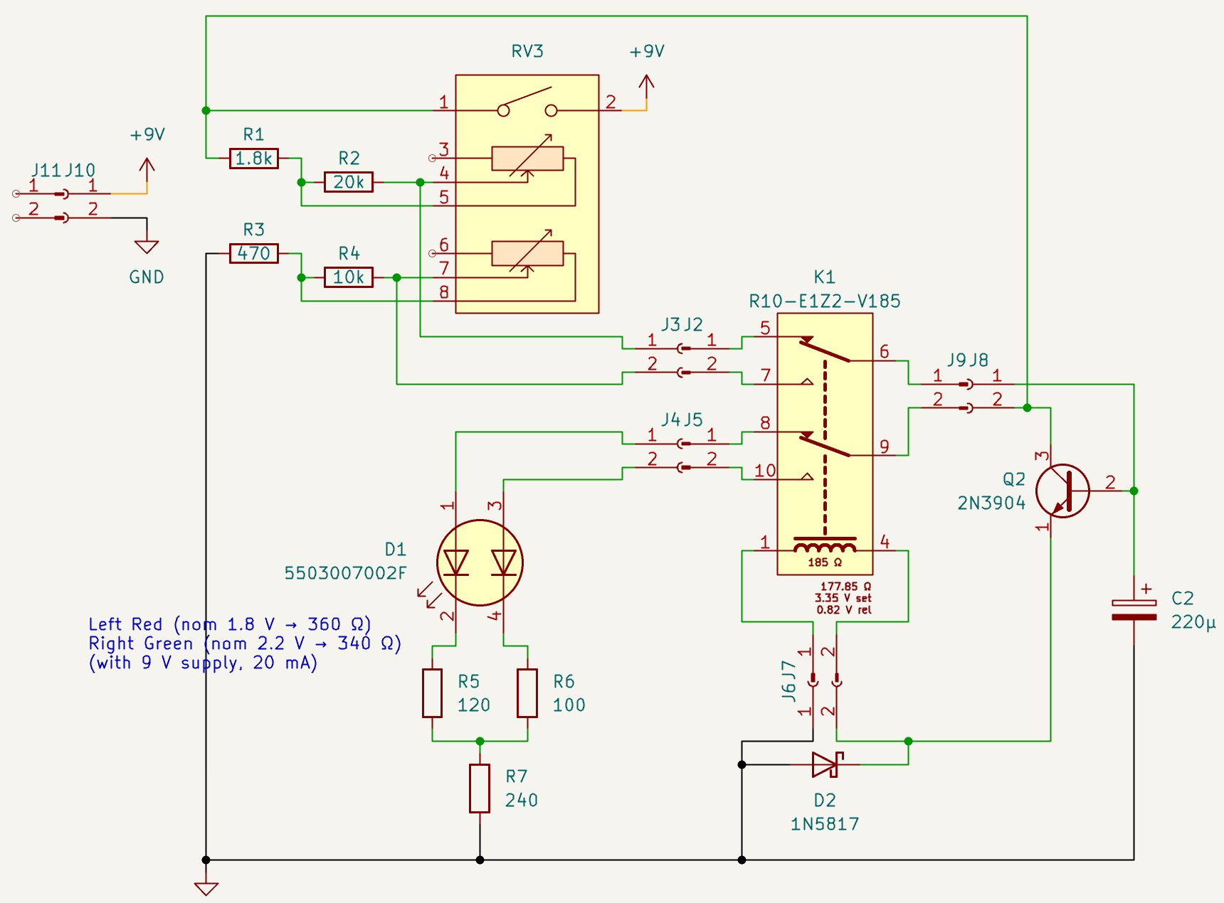
I figured it would be powered off of a 9 V battery, and fit in a small clear plastic box I found. I got a 9 V battery connector, the box, some NPN transistors[1], a dual potentiometer with built-in switch[2] and knob, a pair of right-angle LEDs[3], and a buck converter (for some reason; I didn't use it).
I also got a relay, of course. I wanted a transparent relay, but the only ones they had were at least 12 V. The set and release voltages are usually much lower than the rated voltage, though, so I did buy a small 12 V relay[4] and hoped for the best. Indeed, the set voltage turned out to be 3.35 V and the release voltage 0.82 V. The nominal coil resistance is 185 Ω, but I measured it at 177.85 Ω (once I remembered how to set my meter to DCR).
The basic idea of the oscillator is that when the relay turns on, a circuit breaks, disconnecting the relay's coil from power and causing it to turn off. This reconnects the circuit and makes it turn on again. It's very easy to make this circuit, but it of course doesn't work very well. The relay will only be able start moving for the briefest instant before turning off again, and the frequency will be very high, causing an unpleasant noise and excessive damage to the relay itself.
The frequency can be adjusted by putting a capacitor over the coil of the relay[5]. The idea is that when the coil is connected, the capacitor must also be charged, meaning that there is a delay before the voltage across the coil rises high enough to turn the relay on. And, once the relay is on, the circuit is disconnected, but the discharging capacitor powers the relay for another delay before it drains and the relay turns off again.
An issue with this more sophisticated idea is that the delay is not very controllable, and also to get a good delay requires a capacitor on the order of millifarads, which I didn't happen to have lying around. I played around a bit with various configurations of resistors, and wasn't able to get anything satisfactory.
The next step is to add a transistor. This reduces the threshold voltage required to turn the relay on and off, making the more delicate charge curve on the smaller capacitor still able to control the relay's operation.
One should also have a flyback diode across the relay. The inductance of the coil can create a surprisingly spicy voltage spike when power is cut, which can result in issues (including damage to contacts if there were any downstream relays). The diode allows current to flow in a loop to let this inductance freewheel down without damaging anything.
The last piece of the puzzle is the resistors. When the relay is off, the capacitor charges through a resistance. When the relay is on, the capacitor discharges through the coil. For controllability, I also made it discharge through another resistance in parallel. These resistances are how we affect the frequency of the ticking.
I attempted to model the circuit in closed-form, but even with many assumptions, it became very complicated and not very helpful anyway. So, I simulated it, and empirically found which charge and discharge resistances were necessary to get a range of ticking frequencies.
These resistances then needed to be controlled by the dual potentiometer: I put a resistor in series and another resistor in parallel to the potentiometer, and I did this for both the charge and discharge resistances, for a total of four unknown resistors. After some finagling with a numerical solver, I got reasonable values for them, and rounded to resistors I already had (I have so many).
The potentiometer is 10 kΩ, and apparently nonlinear (logarithmic potentiometers are common for audio applications). As a last-minute change, I set it so that the longest delay would happen right after you turn it on. Thus, it goes off→slow→fast, not off→fast→slow.
The second circuit of the relay, I used to control the LEDs. It was listed as two red LEDs, but I wanted a red and a green LED. However, it turned out that the part was mislabeled and it actually was a red and green LED! So that worked out. I made it so that red means the relay is off and green means on.
I didn't have quite the necessary resistors for the LEDs individually, so I used three resistors, with the LEDs sharing one.

Figure 0
: Schematic of the fidget / ASMR toy. A bit messy I'm afraid, but it ought to be straightforward enough.Physical Build
The board was a simple proto board, which I laid out in KiCad. The biggest annoyance was I had to make one-off footprints for the dual potentiometer and LEDs. Another annoyance was that the footprints of the potentiometer and LEDs did not precisely align to the proto-board's grid. I solved this problem by just forcing them in anyway, letting the pins bend.
For assembly, I mostly used the leads of components instead of wires. I did need to add two, though. The wires to the relay, I attached to the back. The wires to the battery are on the back also, and wrapped around the relay wires, which are also twisted around, to make a pleasing twirl. I cut a hole in the case with a Dremel, and hot-glued it all together.
No debugging was required. It worked more or less as expected as soon as it was assembled.
Conclusion
All in all, this was a simple, fun project, which took about a day from conception to completion (over about two days real time).
Following is the KiCad project, for non-commercial use:
relay_fidget.7z
Back to Electronics Projects.
